Table of Contents
Chicken Check: On NXP RFID Technology
First Draft Ideas
- RFID bird ringing, bird banding, tagging
- 13.56 MHz HF band (not LF nor UHF)
About RFID
HF RFID Technology (13.56 MHz)
ISO 14443: Proximity Communication (typ. range: 7-15 cm)
- Frequency: Both ISO 14443 and ISO 15693 operate at 13.56 MHz.
- Purpose: ISO 14443 is commonly used in contactless smart cards and NFC-enabled devices.
- Read Range: ISO 14443 has a shorter read range of 7-15 cm (approximately 2.8-5.9 inches).
- Data Transfer Rate: It offers a higher data transfer rate with a 106 kbps Baud rate.
- Applications: ISO 14443 is suitable for financial transactions, access control, parking solutions, and attendance systems².
ISO 15693: Vicinity Communication (typ. range: < 100 cm)
- Purpose: ISO 15693 defines the communication protocol for RFID tags operating at 13.56 MHz.
- Read Range: ISO 15693 provides an extended read range of up to 1 meter (approximately 3.3 feet).
- Data Transfer Rate: It has a slower data rate with a 26 kbps Baud rate.
- Applications: ISO 15693 is useful for applications like inventory management, asset tracking, and libraries¹⁵.
In summary, ISO 14443 is ideal for short-range applications like wireless payments, while ISO 15693 suits scenarios where longer read distances are necessary. 📡🔍🏷️¹²
Source: Conversation with Copilot, 30/06/2024
(1) NFC Reader Guide - Shop NFC. https://bing.com/search?q=iso+14443+vs+iso+15693.
(2) The difference between ISO15693 and ISO14443 - RFID Card. https://www.rfidcard.com/the-difference-between-iso15693-and-iso14443/.
(3) Understanding the ISO15693 Protocol: An In-depth Look. https://www.rfidlabel.com/understanding-the-iso15693-protocol-an-in-depth-look/.
(4) NFC Reader Guide - Shop NFC. https://www.shopnfc.com/en/content/31-nfc-reader-guide.
(5) What is ISO/IEC 15693? RFID Communication Standard for HF and NFC. https://www.encstore.com/blog/5722-what-is-iso-iec-15693-rfid-communication-standard-for-hf-and-nfc.
Differences between ISO/IEC 15693-26 and ISO/IEC 15693-53 (Collected by COPILOT)
ISO/IEC 15693-26:
- Modulation Scheme: ISO/IEC 15693-26 uses a subcarrier frequency of 423.75 kHz.
- Data Rate: The data rate for ISO/IEC 15693-26 is 26.48 kbps.
- Application: This variant is commonly used in applications such as inventory management, asset tracking, and library systems.
- Read Range: The read range is typically up to 1 meter (approximately 3.3 feet).
ISO/IEC 15693-53:
- Modulation Scheme: ISO/IEC 15693-53 uses a subcarrier frequency of 847.5 kHz.
- Data Rate: The data rate for ISO/IEC 15693-53 is 53.98 kbps.
- Application: It is also used for inventory management, asset tracking, and similar applications.
- Read Range: Similar to ISO/IEC 15693-26, the read range is up to 1 meter.
In summary, both variants are part of the ISO/IEC 15693 standard and share similar use cases. The main difference lies in their modulation frequencies and data rates. 📡🔍🏷️
Source: Conversation with Copilot, 30/06/2024
GAO RFID
- Range: up to 90 cm with single antenna
- Speed: up to 60 readings per second
- Separation: 300 tags at once
NXP NFC Solutions
NXP Semiconductors Near Field Communication (NFC) Solutions, Intro, Overview
|
| Image Source: NXP Recommended NFS Reader ICs |
Antenna Design
NXP PN5190
2 Watt output power
- Internal DC/DC bost converter
- Max output power RF from a single 3.3V source
NXP CLRC663 plus (CLRC66303HN)
High performance multi-protocol NFC frontend
|
| Source: NXP CLRC663 product page |
- Chip Mame: CLRC66303HN (I_T(max) 350-500 mA, up to 2 Watts)
- Eval Board Name: CLEV6630B
- Dev Kit Name: OM26630FDKM (includes CLEV6630B)
- Datasheet SLRC610: NXP SLRC610 - High-performance ICODE frontend SLRC610 and SLRC610 plus
NXP PN5180
- Chip Name: PN5180B (I_T(max) 250 mA) (PN5180A0HN???)
- Eval Board Name: PNEV5180B
- Dev Kit Name: OM25180FDKM (includes PNEV5180B)
- NXP NFC Antenna Tool
Datasheet PN5180, C3,C4 (Rev. 4.1, 2023-03-13): NXP PN5180A0xx/C3,C4 Rev. 4.1
- Datasheet PN5180, C1,C2 (Rev. 3.6, 2018-05-07): NXP PN5180A0xx/C1/C2 Rev. 3.6
| |
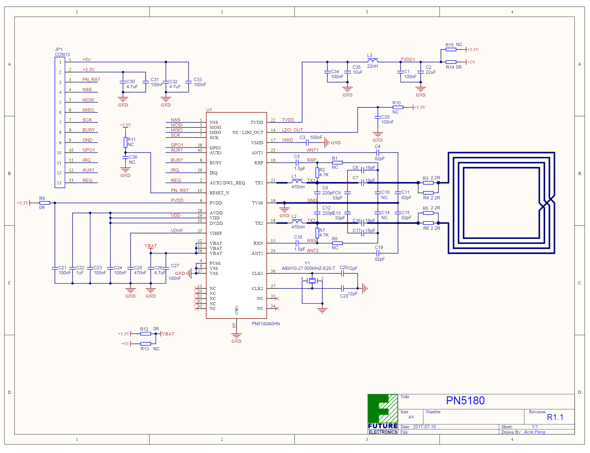
| A cheap PN5180 board (R1.1-170710) for Arduino-like projects. | Schematic by Future Electronics (Download: A. Trappmann's Github) |
PN5180 Application Notes
- AN11740 PN5180 Antenna design guide
This document describes the “standard” antenna design and tuning related to the PN5180. - AN11741 How to design an antenna with DPC
This document describe the “symmetrical” antenna design, which is must be used together with the Dynamic Power Control (DPC), and therefore is called DPC antenna tuning - AN11742 - Dynamic Power Control for (DPC)
This document (AN11742) describes the Dynamic Power Control (DPC) feature of the PN5180 and the PN7462 and how to use it. It describes how to control the wave shapes using the TX Shaping feature in combination with the DPC. It shows examples with the PNEV5180B and the NFC Cockpit.
PN5180 Arduino Libraries
ISO13695 Tags from Aliexpress
NXP PN532
Adafruit RFID/NFC PN532 Breakout
Adafruit PN532 RFID Breakout Board with ESP32
- NXP PN532 Datasheet: PN532_C1.pdf
Serial Interface Signals
| SPI | I2C | UART |
|---|---|---|
| SCK | ||
| MISO | ||
| MOSI | SDA | TX |
| NSS | SCL | RX |
| Common | ||
| IRQ | ||
| RSTOUT_N | ||
| VDD/3.3V | ||
| GND | ||
Adafruit PN532 Antenna Design
NXP AN1445 + Excel Sheet to optimize antenna: https://www.nxp.com/docs/en/application-note/AN1445_An1444.zip
PN532 Module V3 by Elechouse (5V, red board)
This is the cheap version (the red board with 8 + 4 pin headers / connectors) you still can buy everywhere. Drawback: Only the 5V is exposed to the connector and not the 3.3V output. The board has to be modified to be usable with a 3.3V voltage source, e.g. by desoldering the voltage regulator and building wire bridge from 3.3V to the power pin on the connector (origially named 5V).
Other version of the red board (3.3V, 5V)
Wiki: http://wiki.sunfounder.cc/index.php?title=PN532_NFC_RFID_Module
Instructables: https://www.instructables.com/HackerBox-0072-Tagger/
Terminology
Bird ringing is the term used in the UK and in some other parts of Europe and the world. Bird banding is the term used in the US. Organised ringing efforts are called ringing or banding schemes, and the organisations that run them are ringing or banding authorities. (Birds are ringed rather than rung) Those who ring or band are known as ringers or banders, and they are typically active at ringing or banding stations.
https://en.wikipedia.org/wiki/Bird_ringing
Other information
ChickenCheck - Camera-Based Quality Control System. https://www.clkgmbh.de/food/chickencheck http://www.fonkan.com/en_product_lists_6120.html
Chafon UHF. https://www.chafon.com/Home
http://www.invelion.net/















